<dfn draggable="zcegXald"><del draggable="eFQ0j"><del lang="r1piK25m"></del></del></dfn><sup date-time="DxWtwUQ"></sup>

您好欢迎您来鼎盛平台!退出

热门关键字:双碳废纸项目环保

经贸信息

首页 - 鼎盛官网 - 经贸信息
广东省人民政府关于印发广东省加快先进制造业项目投资建设若干政策措施的通知

(粤府〔202121号)

各地级以上市人民政府 鼎盛平台,省政府各部门,各直属机构:.

 

现将《广东省加快先进制造业项目投资建设若干政策措施》印发给你们,请认真贯彻执行 鼎盛平台app,执行中遇到的问题,请径向省工业和信息化厅反映。

 

广东省人民政府

2021318

 

 

广东省加快先进制造业项目投资建设若干政策措施

为进一步发挥制造业投资推动工业经济增长的牵引带动作用,加快先进制造业项目投资建设,促进战略性支柱产业集群和战略性新兴产业集群(以下简称战略性产业集群)高质量发展,加快建设制造强省,制定本政策措施 鼎盛登录

加强分区域分行业分类指导

围绕“一核一带一区”区域发展格局 鼎盛手机版,按照“十四五”全省制造业总体空间布局,支持各地结合产业发展实际和特色,因地制宜,分类施策,聚焦新一代电子信息,绿色石化,智能家电,汽车,先进材料,现代轻工纺织,软件与信息服务,超高清视频显示,生物医药与健康,现代农业与食品等十大战略性支柱产业集群和半导体与集成电路,高端装备制造,智能机器人,区块链与量子信息,前沿新材料,新能源,激光与增材制造,数字创意,安全应急与环保,精密仪器设备等十大战略性新兴产业集群,立足“招好商,招大商,精准招商,产业链招商”,积极引进产业带动性强,技术水平先进,绿色低碳的先进制造业项目,支持国有企业聚焦主责主业,加大向实体经济特别是先进制造业的投资力度,鼓励省,市,县(区)国有资本深度参与先进制造业项目引进建设。

加大制造业投资奖励

省财政设立先进制造业发展专项资金,对“十四五”期间各地级以上市引进 鼎盛网页版,建设先进制造业项目予以支持:支持先进制造业投资奖励,对2021年1月1日至2025年12月31日期间广州,珠海,佛山,惠州,东莞,中山,江门,肇庆市总投资10亿元以上的制造业项目,汕头,韶关,河源,梅州,汕尾,阳江,湛江,茂名,清远,潮州,揭阳,云浮市总投资5亿元以上制造业项目,省财政按其新增实际固定资产投资额不超过2%的比例,分年度对地级以上市政府予以事后奖励,相关奖励资金由地级以上市设定绩效目标,可以用于降低用地或生产运营成本,科研投入,产业园发展,配套建设,公共服务平台建设,设备奖励,贷款贴息,人才奖励,用工或职业技能培训,“工改工”等,支持首台(套)重大技术装备研制与推广应用,对20个战略性产业集群的大型技术改造项目给予奖励,其中珠三角地区技术改造项目按设备购置额不超过20%予以奖励,粤东粤西粤北地区技术改造项目按设备购置额不超过30%予以奖励,原则上企业技术改造政策和制造业投资奖励政策不叠加,支持新建大型产业园区建设等(具体实施细则由省工业和信息化厅会同省财政厅另行印发实施)。

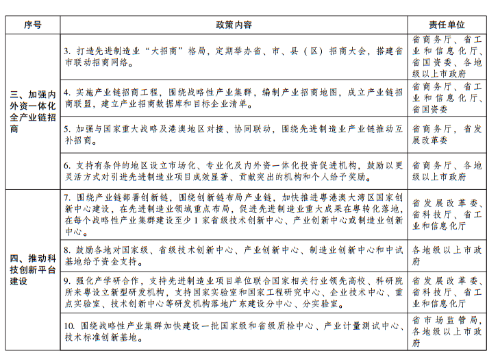
加强内外资一体化全产业链招商

打造先进制造业“大招商”格局,定期举办省,市,县(区)招商大会,搭建省市联动招商网络,实施产业链招商工程,围绕战略性产业集群,编制产业招商地图,成立产业链招商联盟,建立产业招商数据库和目标企业清单,加强与国家重大战略及港澳地区对接,协同联动,围绕先进制造业产业链推动互补招商,支持有条件的地区设立市场化,专业化及内外资一体化投资促进机构,鼓励以更灵活方式对引进先进制造业项目成效显著,贡献突出的机构和个人给予奖励 鼎盛注册

 推动科技创新平台建设

围绕产业链部署创新链,围绕创新链布局产业链,加快推进粤港澳大湾区国家创新中心建设,在先进制造业领域重点布局,促进先进制造业重大成果在粤转化落地,在每个战略性产业集群建设至少1家省级技术创新中心,产业创新中心或制造业创新中心,鼓励各地对国家级,省级技术创新中心 鼎盛下载,产业创新中心,制造业创新中心和中试基地给予资金支持,强化产学研合作,支持先进制造业项目单位联合国家相关行业领先高校,科研院所来粤设立新型研发机构,支持国家实验室和国家工程研究中心,企业技术中心,重点实验室,技术创新中心等研发机构落地广东建设分中心,分实验室,围绕战略性产业集群加快建设一批国家级和省级质检中心,产业计量测试中心,技术标准创新基地,聚焦战略性产业集群数字化转型,支持先进制造业项目加快完善5G,工业互联网平台等新型基础设施建设。

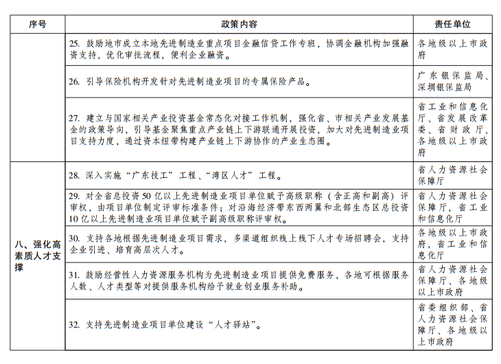
强化资源要素保障

各地在编制国土空间规划时要统筹考虑制造业发展需求,优化产业用地布局,划设工业用地控制线。省每年安排一定用地指标用于先进制造业项目预支使用,对各地引进符合条件的先进制造业项目但当年用地指标确有不足的,可按规定向省申请预支指标。省每年安排用地指标奖励制造业发展较好的地级以上市政府,优先用于先进制造业项目引进建设。优先保障先进制造业项目使用林地定额需求。研究制定工业用地“标准地”供应指标体系。支持和鼓励各地建设高标准厂房和工业大厦,容积率在1 鼎盛官方网站,6以上、2层以上且带工业电梯的高标准厂房和工业大厦,可按幢、层等为基本单元进行不动产首次登记。各地按照工业优先用地原则进一步优化审批流程、加快先进制造业项目用地、用海、用林审批;年度建设用地供应计划要充分保障工业用地供给;“三旧”改造土地优先保障先进制造业项目需求。。

优化环境资源管理

优化环评服务机制,主动提前介入,指导优化选址选线,生态环保措施,协调解决环境制约问题,对高质量编制完成环评文件的制造业项目 鼎盛在线,实行环评审批一次性办理,对符合条件的制造业项目实行告知承诺制,简化环评编制内容,降低环评等级等改革措施,对基本不产生生态环境影响的制造业项目免于办理环评手续,省 “十四五”能耗总量指标分配充分考虑各地区先进制造业项目建设投产情况,对超额完成可再生能源激励性消纳责任权重的地市,超出最低消纳责任权重的消纳量不纳入该地区年度和“十四五”当期能源消费总量考核。

加强金融和产业资本支持

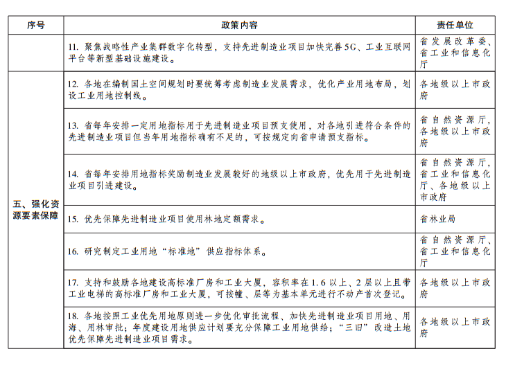
支持金融机构加大对战略性产业集群企业和项目的信贷支持力度,推动金融机构增加制造业信用贷款和中长期贷款,提高制造业中长期贷款和信用贷款占比,引导金融机构完善信贷管理机制,增强信贷资源供给,推出专属信贷产品,优化融资服务,提高先进制造业项目金融服务质效,鼓励地市成立本地先进制造业重点项目金融信贷工作专班,协调金融机构加强融资支持,优化审批流程,便利企业融资,引导保险机构开发针对先进制造业项目的专属保险产品 鼎盛入口,建立与国家相关产业投资基金常态化对接工作机制,强化省,市相关产业发展基金的政策导向,引导基金聚焦重点产业链上下游联通开展投资,加大对先进制造业项目支持力度,通过资本纽带构建产业链上下游协作的产业生态圈, 。

强化高素质人才支撑

深入实施广东技工工程、湾区人才工程。对全省总投资50亿以上先进制造业项目单位赋予高级职称(含正高和副高)评审权,由项目单位制定评审标准条件;对沿海经济带东西两翼和北部生态区总投资10亿以上先进制造业项目单位赋予副高级职称评审权。支持各地根据先进制造业项目需求,多渠道组织线上线下人才专场招聘会,支持企业引进、培育高层次人才。鼓励经营性人力资源服务机构为先进制造业项目提供免费服务,各地可根据服务人数、人才类型等对提供服务机构给予就业创业服务补助。支持先进制造业项目单位建设人才驿站。引导职业院校(含技工院校)重点建设20个与战略性产业集群相匹配的专业集群。在先进制造业项目单位及企业推行现代学徒制和企业新型学徒制,符合条件的按规定给予培训补贴,鼓励地市参照实施。中等职业学校、技工院校应届毕业生到沿海经济带东西两翼和北部生态区制造业企业就业,符合条件的可参照高校毕业生给予每人5000元的基层就业补贴。鼓励各地制定本地先进制造业项目团队或项目所在企业高管人才薪酬补贴政策,推广人才一站式服务,在居住、社会保障、户籍、就医、子女入学等方面提供政策和便利服务。

打造高水平项目承载平台

积极支持申报国家级经济技术开发区、高新技术产业开发区,鼓励有条件的地市向园区下放更多管理权限,将经济技术开发区、高新技术产业开发区、省产业园打造成为全省先进制造业项目建设的主阵地。聚焦战略性产业集群培育,加快建设一批以先进制造业为主导产业的省级高新技术产业开发区,新布局建设一批省产业园,支持村镇工业集聚区升级改造后规划建设省产业园,打造一批特色产业园区,省、市、县(区)加大对园区道路、管网、环保、通信等基础设施和公共服务平台建设支持力度,各地用地指标要优先保障园区建设需要。

加大统筹协调力度

建立省领导定向联系负责若干战略性产业集群机制,发挥世界500强企业和大型骨干企业省长直通车制度、省领导联系跨国企业直通车制度以及省制造业重大项目建设总指挥部会议、利用外资工作联席会议机制作用,加快推动先进制造业项目引进和落地建设。各地级以上市要成立以市政府主要负责同志任组长的制造强市建设领导小组,市政府主要负责同志要亲自抓先进制造业项目引进和建设,至少每季度召开一次专题会议或现场办公会及时协调解决项目落地及建设存在的困难和问题,协调水、电、燃气和通信服务单位严格按照承诺的时限完成接入服务,统筹资金、土地、人才等要素全力支持推动先进制造业项目保投产、保续建、促新开、促落地、增固投。省政府将先进制造业项目引进及建设工作纳入重点督查范围,视情况对各地开展专项督查。

 

本政策措施自印发之日起实施,有效期至20251231日。

附件:政策内容工作分工

广东省人民政府印发《广东省加快先进制造业项目投资建设若干政策措施》.docx

我来留言

注册

鼎盛登录 - 网友留言

    置标出错:在将 nvarchar 值 'ArticleID' 转换成数据类型 int 时失败。