您好欢迎您来鼎盛平台!退出

热门关键字:双碳废纸项目环保

"鼎盛网页版" 通知公告

首页 - 通知公告
关于组团参加2025年土耳其国际制浆造纸及一次性用品展的通知

土耳其是中东地区最大的造纸生产国之一,近年来造纸行业保持稳定增长,作为世界第16大造纸生产国,土耳其约有80家造纸厂 鼎盛平台,及2400家纸品加工厂,2023年造纸生产总量达600万吨,人均消费达到75KG,高于世界平均水平,其在高档纸,特种纸,包装纸及生活用纸等产品均有成熟的生产工艺及完善的后加工技术,土耳其是生活用纸最大的生产国和消费国,消费习惯跟随欧洲的脚步,且大量出口欧洲。


为促进广东省造纸及上下游相关企业与国际市场的交流与合作,推动企业拓展海外市场 鼎盛平台app,现组织造纸及相关企业参加2025土耳其国际制浆造纸及一次性用品展,现将有关事项通知如下:.


一、展会概况


1、展会时间:2025年5月7-9日

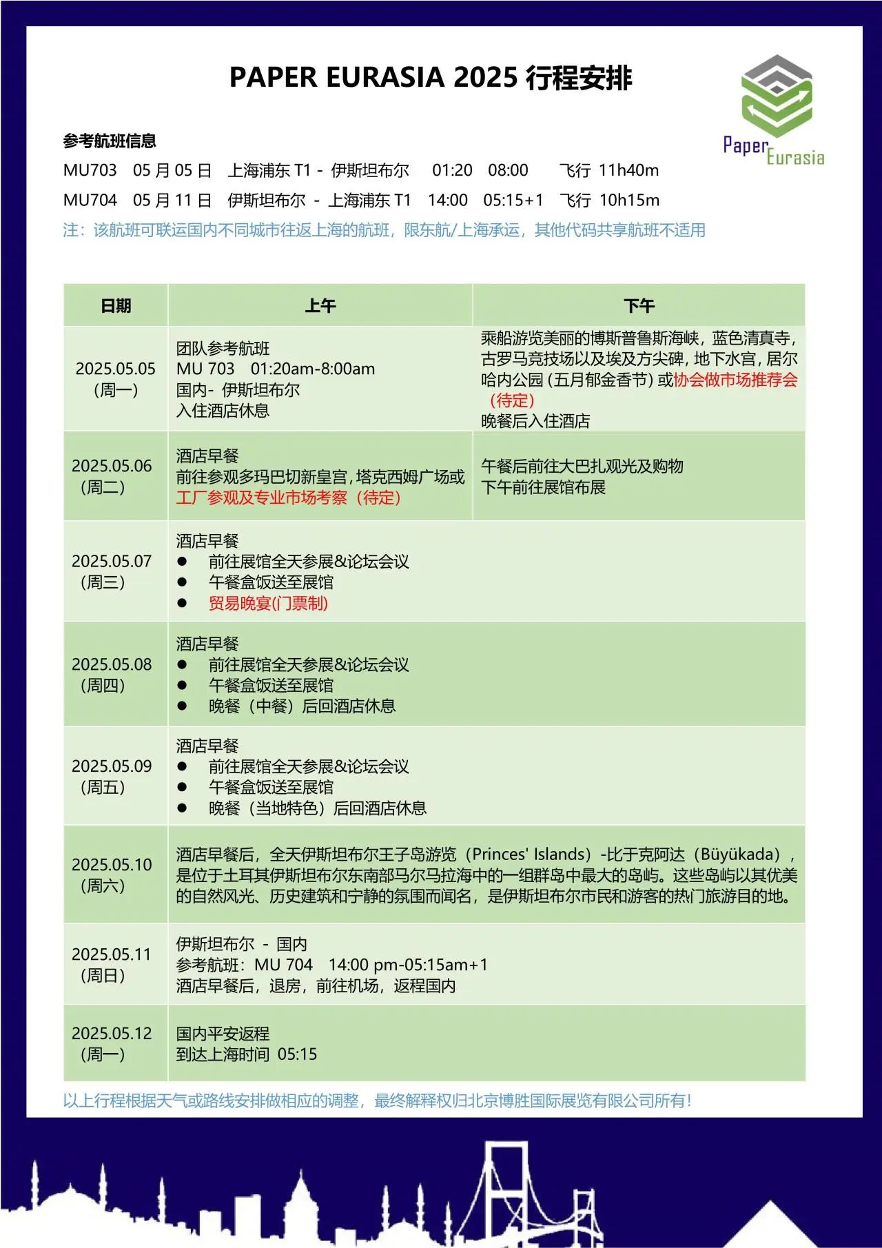
参观团往返时间:2025年5月5-12日


2. 展会地点:土耳其 伊斯坦布尔展览中心 鼎盛官网.


3,展会规模:预计面积达10000平方,150家展商,吸引来自土耳其,德国,法国 鼎盛登录,克罗地亚,罗马尼亚,保加利亚,印度,阿塞拜疆,阿联酋,俄罗斯,白俄罗斯,乌兹别克斯坦,阿尔及利亚,摩洛哥,伊朗,伊拉克,科索沃,黎巴嫩,埃及,沙特,约旦,利比亚,叙利亚等国家超8000位参观商。


展会期间将举办土耳其造纸行业会员年会 鼎盛手机版,土耳其废水处理解决方案,废纸回收现状,土耳其生活用纸前沿技术论坛,利乐包回收利用新方案等多场论坛活动。


4 鼎盛网页版. 主办单位:土耳其Primis Expo. 北京博胜国际展览有限公司.


二、展品内容


文化用纸展区:化学制浆成套设备. 浆板机. 文化纸机成套设备. 压光机. 脱墨技术. 分切机. A4加工及包装设备. 切纸机等 鼎盛注册.


包装用纸展区:废纸制浆成套设备. 包装纸机成套设备. 自动化设备. 检测设备. 复卷机. 涂布机. 烘缸. 气罩. 蒸汽回收系统. 泵阀. 毛毯. 干湿网部. 环保水处理 鼎盛下载. 造纸化学品等.


生活用纸展区:生活纸机成套设备 鼎盛官方网站. 网笼. 扬克缸. 气罩. 蒸汽回收系统. 刮刀等.


其他用纸展区:砂管纸设备 鼎盛在线. 淋膜纸设备. 复合纸设备. 纸浆模塑设备. 特殊用纸设备及相关制浆造纸设备. 配件及耗材等.


生活用纸后道专区:压花机、复卷机、纸巾纸折叠机、分切机、卷芯机


生活用纸包装区:单包机、中包、大袋包装机、装盒机、装箱机、码垛系统、其他包装设备


一次性用品专区:纸尿裤设备、拉拉裤设备、热熔胶机、卫生巾设备、湿巾设备;及其他相关耗材


三、参展费用


1、参展费用:标准展位38800 元/12平米(双开口展位另加收10%的展位费), 注册费(含会刊注册费,境外网站媒体宣传等)3000元/公司。


2、人员费用:20800元/人,含机票、伙食、住宿、签证、交通、境外保险等(不含境外产生的个人消费),酒店住宿安排:五星级标准双人间。


3、以上费用不含参展商货物运输费用,主办方可协助推荐货运公司。


4、参展人员统一组团出发,行程另见附件,如有特殊日程及路线要求的,机票及人员费将根据实际情况报价。



四、注意事项


1、请有意向参展及参观的企业于3月20日前与协会联系。


2、参展企业可享受相关外贸政策支持,具体政策请咨询当地商务部门。


3、联系人:陈竹 张翠梅 张铭晖 曹莹嬴

联系电话:020-81360396

邮箱:gdpaper.msc@sdsyq.cn



附件:行程安排



点击下载《通知》原文:关于组团参加2025年土耳其国际制浆造纸及一次性用品展的通知