您好欢迎您来鼎盛平台!退出

热门关键字:双碳废纸项目环保

通知公告 (鼎盛在线)

首页 - 通知公告
"鼎盛网页版" 关于“节能减排领域专业高级技能人才”培训的通知

各会员单位及相关单位:


能源是制约我国经济社会可持续,健康发展的重要因素,解决能源问题的根本出路是坚持开发与节约并举,大力推进节能降耗,提高能源利用效率,加强节能减排力度 鼎盛平台,完善能源管理体系是保障国家能源安全,力争如期实现碳达峰,碳中和的内在要求,也是推动实现经济社会高质量发展的重要支撑。


为深入贯彻《中华人民共和国节约能源法》,设立能源管理岗位,落实国务院《“十四五”节能减排综合工作方案》, 壮大节能减排人才队伍,推进经济社会发展全面绿色转型,由中国节能协会联合中企工培 (北京)教育咨询有限责任公司共同开展的“节能减排领域专业技能岗位人才培训及考试”工作正式开启,培训完成后参加考试合格者,将获得由中国节能协会颁发的节能减排领域专业技能证书 鼎盛平台app


现将相关事项通知如下 鼎盛官网,请感兴趣的有关单位和相关从业人员积极报名参加。


培训对象


1. 造纸行业从事节能减排工作的技术及管理人员; 鼎盛登录.

2. 节能环保企业、节能服务公司、重点耗能企业、专业技术人员及业务骨干; 鼎盛手机版.

3 鼎盛网页版. 大专院校、科研机构专业研究人员及投融资决策人员并有涉及节能减排、建筑节能咨询领域研究和应用的人员; 4. 各生产性排污企业有意愿从事节能减排管理人员; .

5,环境科研机构、院校有意愿从事节能减排的人员; 6,环保设备生产厂家有意愿从事节能减排行业人员; 7,其他有意愿从事节能减排行业人员。 鼎盛注册


培训形式


1 鼎盛下载,培训时间:每年2月、4月、6月、8月、10月、12月。。

2.开班方式:循环开班、随报随学。

3,培训形式:线上网络授课,培训完成后参加相应等级的认证考试。 鼎盛官方网站


报名资料


1.报名审核表;

2. 近期二寸免冠蓝底彩色电子版照片 1 张; 鼎盛在线.

3.身份证正反面照片;

4.学历证复印件;                        

5.包括其他可满足报名条件的相关证明材料。


报名条件(以下条件满足其中一条即可)


1.中专学历(取得其他专业),连续从事相关领域工作满4年;

2.大专学历(取得其他专业),连续从事相关领域工作满 3年;

3.本科学历(取得其他专业),连续从事相关领域工作满2年;

4.研究生及以上学历(取得其他专业)连续从事相关领域工作满2年;
5.取得中级节能减排领域专业技能证书,从事相关领域工作满一年;
6.取得其他高级职业或技能证书、职称证书等满一年。
7.具有环境工程与科学、能源等相关专业大专及以上学历,从事相关领域工作满一年;

注:上述报名条件中有关学历或学位的要求是指经国家教育行政部门承认的正规学历或学位,工作年限是指取得规定学历前、后从事该项工作的时间总和,其计算截止日期为2023年12月31日。


考试安排


1.考试时间:节能减排专业技能岗位人才培养考试时间定于每年2月、4月、6月、8月、10月、12月第三周周六,报名时间于考前一周截止;
2.考试形式:采用机考考试的方式;
3.考试题型及分值:考试题型包括单选题、多选题、简答题。其中单选题30道,每题1分,多选题10道,每题2分,简答题5道,每题10分,满分100分,60分合格;
4.考前备考:考前会提供考前冲刺班进行备考; 

5. 考试时间:2小时(上午9:00至11:00)

6.考核流程:考前三天发放准考证号,考前注意事项及考核网址等信息,学员登录后进行考核。
7.考核后15个工作日可查成绩。
8.考核合格后45个工作日颁发证书,由中国节能协会颁发《节能减排领域专业技能岗位(高级)》证书;证书在中国招投标官网公布,可在中国节能协会查询,带有防伪标识,统一编号。
9.考前冲刺押题班:可登录学习系统进行考前冲刺的学习。
10.关于补考:考核未通过的学员需缴纳100元/次的补考费进行补考。


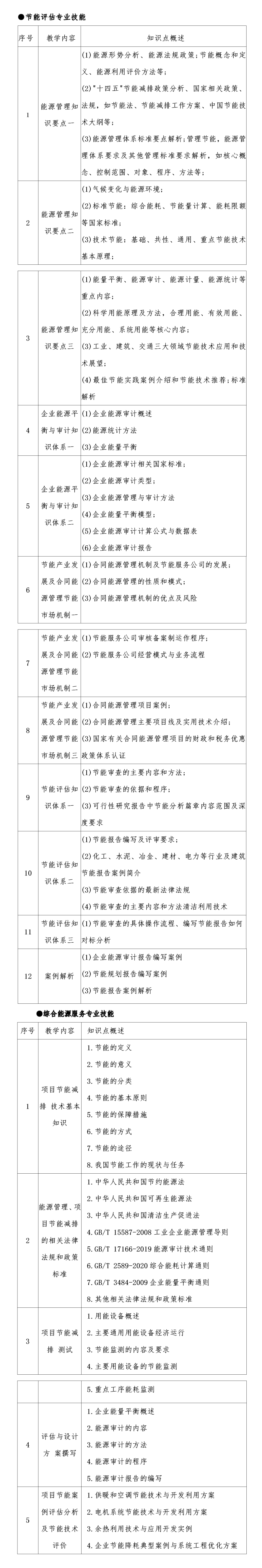
人才分类及培训大纲



颁证机构


中国节能协会China Energy Conservation Association(英文缩写:CECA)成立于1989年,是经民政部注册的节能领域的国家一级社团组织。在业务上受国家发展改革委员会、工业和信息化部等相关部门的指导。业务范围涉及工业节能、交通节能、建筑节能、公共机构节能、重点用能单位节能和社会节能等领域。协会主要从事节能政策 研究、标准制定、节能监测、节能技术评估推广及节能领域的相关培训与咨询等方面工作。


中国节能协会多次被国家部委评为全国节能先进单位。2011年,我国政府发布的《中国应对气候变化的政策与行动》白皮书中,充分肯定了中国节能协会等民间组织在节能减排工作中发挥的重要作用。2012年,中国节能协会秘书处被人社部、国家发改委、环保部、财政部联合评为“十一五”全国节能先进集体。2014 年5月,中国节能协会被民政部评为AAAA级社团组织。


课程费用及相关事项


高级节能减排领域专业技能岗位人才培训费,官网4500元/人,通过协会统一报名可享受优惠价3980元/人。费用包含:课程费、考前培训费、考核费用、资料费、评定费、证书制作费、组织管理等。


联系方式


联系人:陈竹  张翠梅  张铭晖  曹莹嬴

电话:020-81360396

邮箱:gdpaper.msc@sdsyq.cn



点击下载《通知》原文及报名审核表:


关于组织企业参加“节能减排领域专业高级技能人才”培训的通知

报名审核表